Download the Onshape Mobile App

IOS Android
Blog Hero Image
READ TIME:
1:57

Table of Contents

The non-stop cadence of improvements continues with another big update. It includes a long list of core improvements, so we hope you are as enthusiastic as we are.

Let's dig in!

Please take a moment to try out these new features and improvements and leave your comments in the Onshape Forums. For a detailed list of all the changes in this update, please see the changelog.

Remember: The updates listed here are now live for all users when creating new Documents. Over the next few days, these features will also be available in Documents created before this update.

General Improvements

Set Default Rotation Behavior

You can now set the default rotation to a constrained behavior. In the past, constrained rotation required holding down the Alt key.

Curve Pattern Improvements

You can now define a Curve pattern by distance between instances.

Explode Line Improvements

You can now hide (or show) all explode lines at once by right-clicking the Exploded view in the Exploded view panel.

Standard Content Authoring Permissions

Onshape Professional administrators will find a new authoring permission to control who in the company is allowed to edit Standard content.

Rename Display States

You can now rename Display states.

Standard Content Property Improvements

Individuals using the Onshape Free, Standard, or Education plans can now edit Standard content properties. In the past, this was limited to companies using Onshape Professional or Enterprise.

Drawing Improvements

Centermark Improvements

You can now apply Centermarks to holes that are not normal to the view direction.

Improvements to Drawing Views With Faulty Geometry

Faulty imported parts are now ignored by default when creating drawing views. You can also now choose to hide (or show) faulty imported geometry in assembly drawing views. Hiding faulty parts in drawing views can substantially improve performance.

Release Management Improvements

Save Release Candidate Drafts

You can now save draft release candidates so that they can be completed later. This means big release candidates do not need to be created and submitted all at once.

Enterprise Improvements

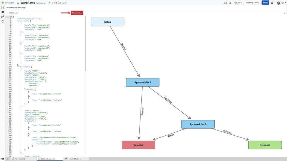
Unpublish Custom Workflows

Onshape Enterprise administrators now have an option to "Unpublish" workflows. This makes it easy for administrators to hide workflows that are no longer used. Unpublishing will not impact released or pending Release candidates using that workflow. This change only impacts new releases.

Latest Content